较新公告:


丨全文共1737字,阅读大约需要4分钟
创意教学的过程旨在培养具有创造力的学生,而创新思维是创造的动力源泉,可以帮助学生适应迅速变化的世界,应对未来挑战。STEM教育为培养创新思维提供了优良的场景,在充分调动全脑思维进行创造性与批判性思维训练的基础上,用新颖和有意义的方式解释经验、行动和事件,改进课堂教学,促进创新思维教育实践持续完善优化。在STEM项目实施环节中,教师可以引导学生学习运用各具特色的思维工具和技术,掌握创新思维的方法,养成创意、创新、创造的心理状态及思维习惯。
作者简介

李德威教授,新加坡特许科技学院院长,新加坡联威教育集团总裁,“德威教学法”创始人。主要研究高等教育管理,课程开发,创新教育。曾参与新加坡教育部未来学校项目试点设计,实施创新教育试验室(X-Lab),设计创新课程管理、比赛、评选平台等。
本书目录



精彩试读
01
创新思维的内涵
创新思维是指人们有效地参与想法的产生、评价和改进,从而形成原创且有效的解决方案,促进知识提升和想象力有效表达的能力(OECD,2019)。创新思维并非由个人的先天禀赋所决定,可以通过后天训练和教学让人人都获得,学校教育教学中设置有效的学习内容、过程和互动,将为创新思维生长提供土壤。

02
创新思维的特征
观察身边的创新案例或富有创造力的人可以发现,创新思维往往有以下主要特征:
①联想性。利用已有的经验或他人的成果,积极寻找事物之间的关系,通过联想举一反三、触类旁通。如鲁班造锯子。
⑤综合性。将事物各部分作为一个整体,把握它的本质和规律进行思考。
03
创新思维的过程
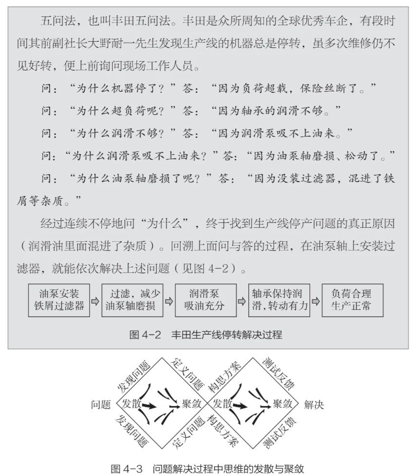
创新思维首先起步于发现问题。善于提问,坚持追问,敢于打破砂锅问到底是创新思维的重要特征。在不断发问中,思维在各种可能性中展开,然后逐渐聚焦问题产生的原因,直到最终确定真正原因。伴随着问题解决的过程,思维经历多次的发散和聚敛。现象出现时,人们发现问题常常在开动联想生成诸多可能后,再经过逻辑判断、选择收敛聚焦,问题方才不断地定位并进而明晰(见图4-3)。这一过程通常被称为创造性问题解决模式,即CPS模式。五问法在面对问题时通过不断地追问,从而准确地定义问题,为问题解决指明方向。

随着社会化分工越发精细,以及技术门槛不断降低,人们在问题解决过程中越来越需要从技术、人文、艺术及商业等方面综合考虑,设计师面向客户解决问题的思维过程由此就逐步被吸纳融入,并发展成为当下创造性问题解决的主流模式——设计思维。
设计思维强调解决问题要从人的需求出发,多角度地寻求创新解决方案,它既是一种以人为本的创新思维理念,也是一套解决问题的工具和方法的框架。在设计思维解决问题的过程中,各环节都有相应的关键任务、常用的创新思维方法和主要目的,在接下来创新思维的技法和工具部分我们会详细阐述。
04
如何培养创新思维
人类的大脑是创新思维的生理基础,大脑经过亿万年进化形成左右脑的特定结构,以及后天的学习生活中人与社会、他人的互动,造就了大脑的思维特点。人类在长期的问题解决中也形成了一定的创新思维形式,包括发散和聚敛的状态。理解思维形式的原理,掌握各具特色的创新思维技法,有意识、有目的地开展思维训练,将有助于逐步培养创新思维的意识和习惯,提升创新思维的品质。
创新思维存在于整个设计思维的流程中(见下表),在培养创新思维时有一些行之有效的技巧和工具。教师应了解如何教授学生掌握这些创新思维工具,包括有什么、在哪里用、和谁用以及如何用等问题。


来源:教育科学出版社

>>如果您觉得本篇文章不错,还请转发分享让更多人看到